User Tools

Site Tools


Sidebar

WMC v3.x wiki


Introduction


Quick Start


System Management


Network Management


SNMP


Push


LoRa features


GMS API


Troubleshooting


Gateway software resources

WMC 3.2:

Previous version

Server software resources

WMC 3.2:

Previous version


FAQ

WMC 3.x:

WMC 3.0:

WMC 3.1:

>= WMC 3.2:

>= WMC 3.1:

wiki:wiki3:faq_multicast_3.x

This is an old revision of the document!


FAQ - Multicast

What is Unicast and Multicast ?

Unicast messages are sent to a single end-device and multicast messages are sent to multiple end-devices. All devices of a multicast group must share the same multicast address and associated encryption keys. All end-devices must listen to the multicast channel in order to get multicast messages (end-devices must be C-class). The best use-cases for Multicast is Lighting domain and Firmware update.

How can I know that multicast messages are correctly received by my end-devices ?

There is no ACK for Multicast messages. So we don't know if the multicast message has been received by all end-devices.

What is the mantadory information to create a Multicast group ?

The mandatory information is :

  • a Cluster name
  • a Multicast address: DevAddr, a 32 bit network address (must be unique and not belong to an existing end-device)
  • the Application session key (AppSKey) and Network session key (NWkSKey) used for frames encryption, 32 digits hexadecimal string.
  • radio settings: a fixed frequency in MHz (float32)and a DataRate (a string formatted as “SFxxBWyyy” with xx from 7 to 12 and yyy = 125/250/500 for LoRa modulation or yyy=5000 for FSK modulation)
  • a frame counter: FCntDown
  • the LoRaWAN MAC version: for Europe 868 MHz, select 1.0.2 MAC version and Regional parameters B revision to be compatible with WMC 2.x

The multicast address and associated network session key and application session key must come from the application layer.
Class-C Multicast downlinks SHALL NOT carry MAC commands.

Can several Muticast groups have the same multicast adress ?

Yes. The same multicast adrress can be used by several Multicast groups.

Can a end-device belong to several Multicast groups ?

Yes. A end-device can belong to several multicast groups.

Which gateways are chosen for a C-Multicast DataDown ?

LNS selects gateways according to the following :

  • Retrieve all end-devices owned by the group.
  • Retrieve gateways used by these end-devices to send DataUp messages.
  • Check duty cycle.
  • Check DLAllowed.
  • Compute coverage of each gateway.
  • If one gateway covers all end-devices, select it.
  • If several gateways cover all-devices, select the one with with the lower duty cycle.
  • If no gateways cover all end-devices:
    • Remove end-devices not covered by any gateways.
    • Select gateways covering end-devices covered by only one gateway.
    • For remaining end-devices (covered by several gateways), select the gateway with the best coverage.

In all cases, a gateway cannot be selected if its duty cycle is over the maximum limit or if downlink is not allowed by its owner.

If a end-device has never transmitted data, it won't be taken into account for the choice of gateways used for multicast DataDown.

Here are some specific main cases:

  • Case 1 :
    • Gateway 1 covers all-devices
    • Duty cycle is under its maximum limit
    • Gateway 1 is selected to send the multicast DataDown message

  • Case 2 :
  • Gateway 1 and Gateway 2 cover all end-devices
  • Duty cycle is under its maximum limit for both gateways
  • Gateway 2 duty cycle is lower
  • Gateway 2 is selected to send the multicast DataDown message

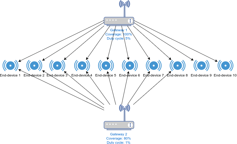
  • Case 3 :
    • Gateway 1 covers all end-devices
    • Gateway 2 covers 80% of the end-devices
    • Duty cycle is under its maximum for both gateways
    • Gateway 1 is selected to send the multicast DataDown message

  • Case 4 :
    • Gateway 1 covers 70% of the end-devices (4, 5, 6, 7, 8, 9, 10)
    • Gateway 2 covers 80% of the end-devices (1, 2 ,3 ,4, 5, 6, 7, 8)
    • Duty cycle is under its maximum limit for both gateways
    • Gateway 1 and 2 are selected to send the multicast DataDown message

  • Case 5 :
    • Gateway 1 covers 90% of the end-devices (1, 2 ,3 ,4, 5, 6, 7, 8, 9)
    • Gateway 2 covers 70% of the end-devices (1, 2 ,3 ,4, 5, 6, 7, 8)
    • Gateway 3 covers 10% of the end-devices (10)
    • Duty cycle is under its maximum limit for all gateways
    • Gateway 1 and 3 are selected to send the multicast DataDown message

  • Case 6 :
    • Gateway 1 covers 90% of the end-devices (1, 2 ,3 ,4, 5, 6, 7, 8, 9)
    • Gateway 2 covers 70% of the end-devices (1, 2 ,3 ,4, 5, 6, 7, 8)
    • Gateway 3 covers 10% of the end-devices (10)
    • Duty cycle is over for Gateway 1
    • Duty cycle is under its maximum limit for Gateway 2 and 3
    • Due to its duty cycle, Gateway 1 cannot be used to send the multicast DataDown message. So Gateways 2 and 3 are selected. End-devices 8 and 9 may not be covered.

Which gateways are choosen for a Unicast DataDown ?

LNS selects gateways according to their SNR (Signal/Noise ratio). The gateway with the higher SNR (lowest noise) is choosen in priority.

Is it possible that a end-device receive a C-Multicast DataDown from 2 different gateways at the same time ?

For the moment, this case is not managed.

wiki/wiki3/faq_multicast_3.x.1550496040.txt.gz · Last modified: 2019/02/18 13:20 by tda